现阶段,正是2020届毕业生就业的关键阶段。受新冠肺炎疫情影响,今年上半年的就业形势更加复杂严峻。疫情发生以来,党中央、国务院高度重视和关心高校毕业生就业,习近平总书记作出了一系列重要指示,强调要全面强化稳就业举措,要求多措并举做好高校毕业生等群体的就业工作。教育部召开专题会议,强调要把毕业生就业摆在突出位置,与有关部门一起尽最大努力拓宽就业渠道、增加升学机会、开展精准指导服务。我校高度重视、及时部署,认真落实疫情防控期间的毕业生就业工作。
及时响应,全面排摸就业情况
校就业办在2月4日就分别针对毕业生和用人单位率先发布2封告知书,说明疫情影响下的就业、招聘等相关情况,提高关注度。


学校特别召开专题会议布置就业工作任务,要求各学院通过排摸分析精准把握各学院毕业生的就业动态,做好一对一的就业服务和帮扶;并于3月15日前提交各学院的就业工作推进方案和具体可细化的举措。

精准帮扶,关注湖北籍毕业生
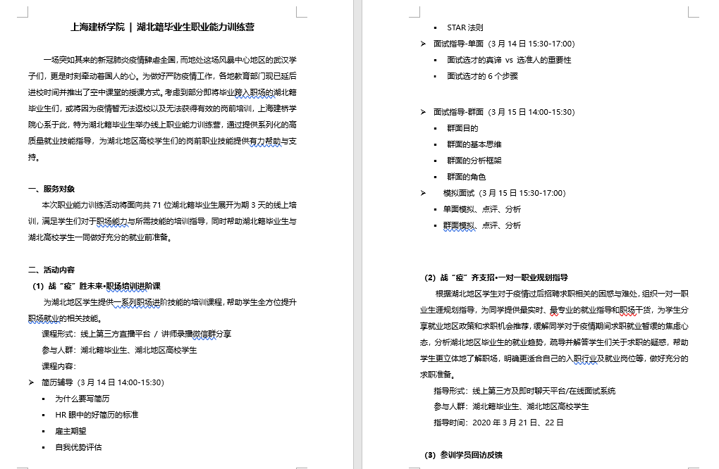
为了更全面地掌握受疫情影响最严重的湖北籍毕业生目前的就业状态和存在困难,学校启动了针对湖北籍毕业生的就业情况摸底调查,直面疫情当下的毕业生就业难点问题,以便为学生提供更精准有效的指导与帮助。专门组织为期3天的线上职业能力训练营,还为他们开辟了专门的微信群,提供一对一精准的帮扶和推荐工作,时刻掌握学生的就业动态。





精准服务,开启线上求职导航
学校为2020届就业困难生开启了线上求职导航计划,全方位来提升学生就业竞争力。


推出线上职业测评,为全体在校生开通账号,组织10位生涯教师周一到周五每天12小时线上一对一就业咨询和生涯指导。


专门强化相关信息发布,就业微信公众号从之前每周2次推送增加到现在的每天1次。推出“勇往职前就业宝典”系列专题,为“宅”在家的学生们提供丰富的求职辅导资源,让他们能够及时了解各类信息和举措;录制系列微课程7次,讲述生涯理论知识、分享就业创业经验,分享网上面试技巧,调适求职心理;转发各类招聘信息,包括教育部、市教委、市人社局发布的各类招聘和招聘会信息。




送上定心丸,启动线上就业服务
针对求职毕业生和家长的焦虑担心,学校全面启动“齐心抗疫,温暖有招”线上就业服务活动,通过就业信息网微信群发布网上协议书鉴证流程、报到证相关业务等事务线上预约服务。学生们可以通过电话、邮件、邮寄等方式与校就业办沟通联系,不出家门办理就业相关手续,让毕业生吃下定心丸。

校企联合,全面铺开空中招聘
学校就业办积极联系各企业单位,全面铺开空中招聘工作。学校将在三、四月份共举办5场网络招聘会。
时间 | 参加企业数 | 提供岗位 | 招聘需求 | 举办单位 |
3月19日-3月25日 | 190个 | 730个 | 4311余人 | 上海建桥学院 |
3月26日-4月1日 | 200+个 | - | - | 上海建桥学院、中智预才网 |
4月13日-4月17日 | 200+个 | - | - | 上海建桥学院、临港集团 |
4月20日-4月24日 | - | - | - | 上海建桥学院、实习僧 |
4月25日-4月30日 | - | - | - | 上海建桥学院、外高桥自贸区人才 |



除此之外,就业办还联系了家乐福、新东方、万科物业等大型企业,与我校联合举办空中宣讲会。目前已有1000多位毕业生参加了3月10日新东方公司进行的线上视频招聘活动。


2020-03-14